发布者:机械工程学院发布时间:2022-04-28浏览次数:11
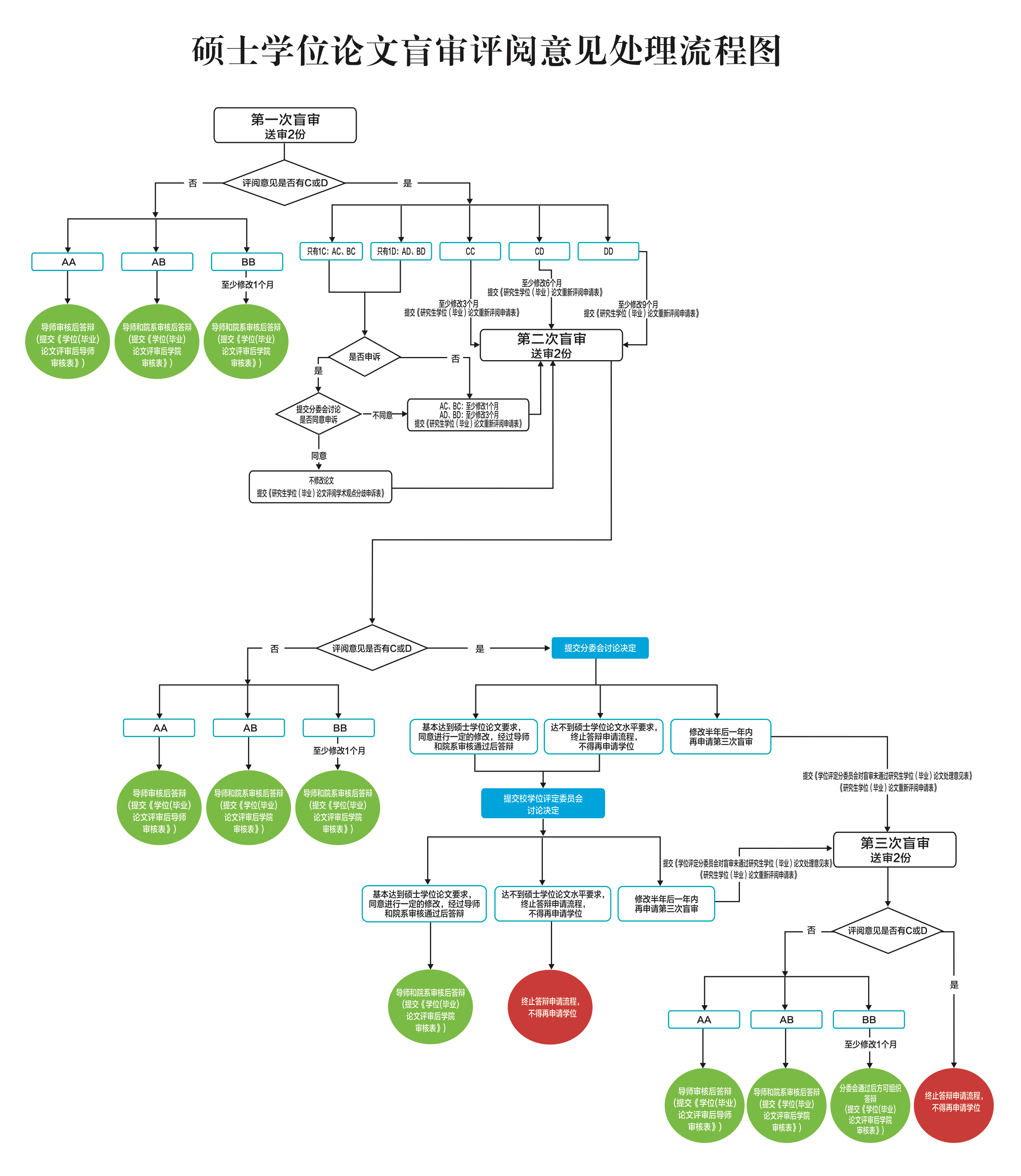
硕士学位文论盲审评阅意见处理流程图.jpg
博士学位文论盲审评阅意见处理流程图.jpg
金年会信誉至上机械工程学院
备案序号:浙ICP备12018444号-1